OA登录
老人专区
标签库
运行情况
本站搜
一网搜
智能问答
首 页
政务资讯
信息公开
办事服务
互动交流
人社服务
当前位置:
首页
>
政务资讯
>
专题专栏
>
预决算公开
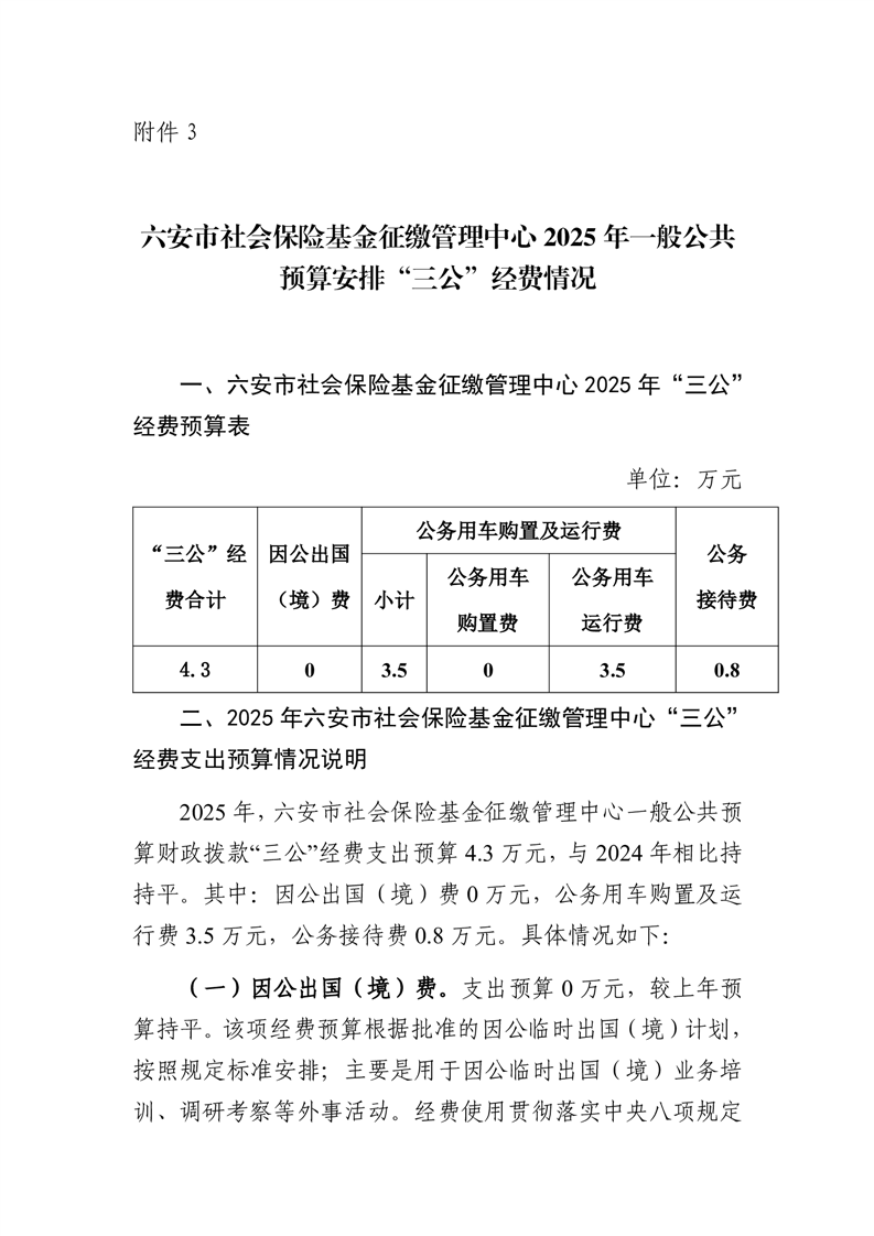
六安市社会保险基金征缴管理中心2025年一般公共预算安排“三公”经费情况
浏览次数:
信息来源: 市人社局
发布时间:2025-01-26 14:42
字号:
大
中
小
下载
我要纠错
打印
收藏
标签:
扫一扫在手机打开当前页
打印
关联信息