• OA登录
  • 老人专区
  • 标签库
  • 运行情况
智能问答
  • 首 页
  • 政务资讯
  • 信息公开
  • 办事服务
  • 互动交流
  • 人社服务
当前位置:首页 > 政务资讯 > 专题专栏 > 预决算公开

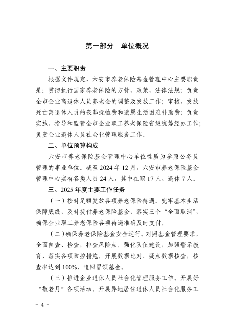
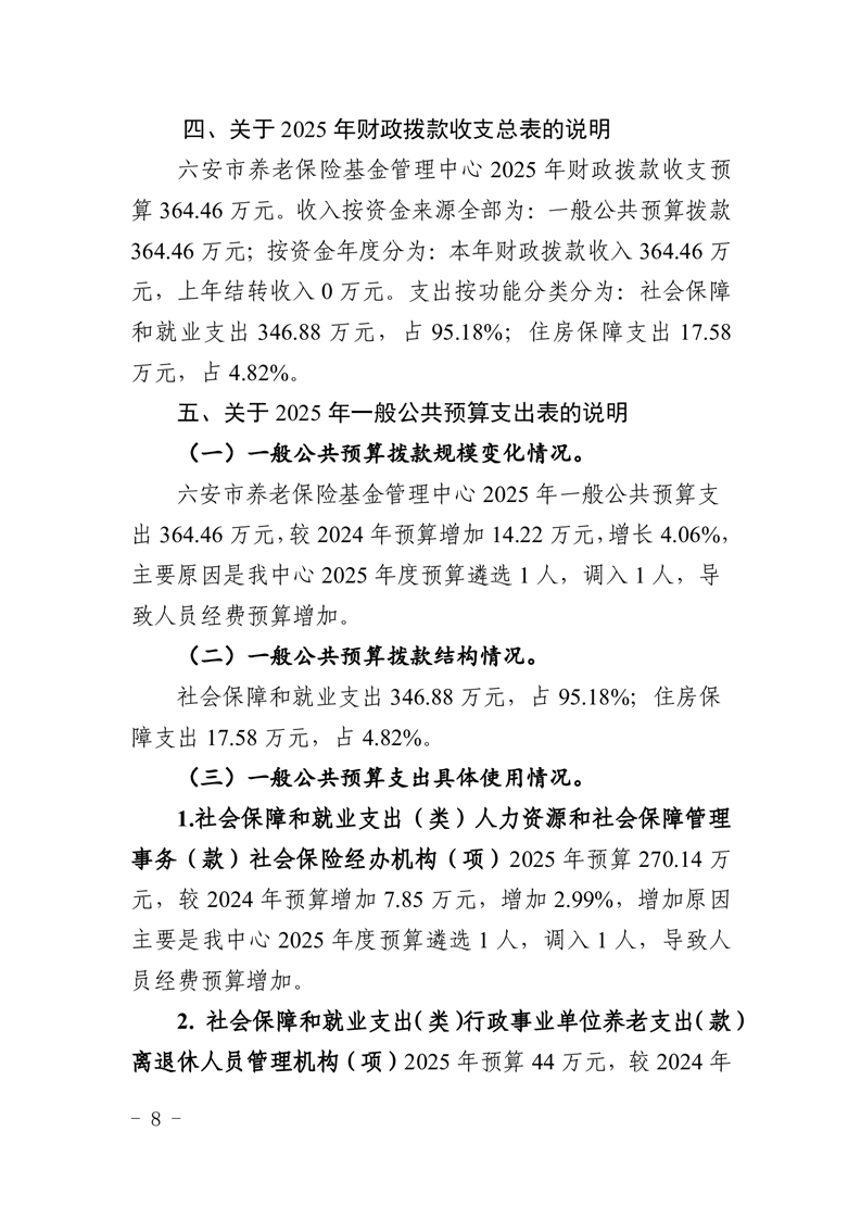
六安市养老保险基金管理中心2025年单位预算公开

浏览次数: 信息来源: 市人社局 发布时间:2025-01-26 15:32
字号:大中小 下载 我要纠错 打印 收藏
表一、2025年收支总表.pdf
表二、2025年收入总表.pdf
表三、2025年支出总表.pdf
表四、2025年财政拨款收支总表.pdf
表五、2025年一般公共预算支出表.pdf
表六、2025年一般公共预算基本支出.pdf
表七、2025年政府性基金预算支出表.pdf
表八、2025年国有资本经营预算支出表.pdf
表九、2025年基本支出总表.pdf
表十、2025年项目支出总表.pdf
表十一、2025年政府采购支出表.pdf
表十二、2025年政府购买服务支出表.pdf
表十三、2025年“三公”经费支出预算表.pdf
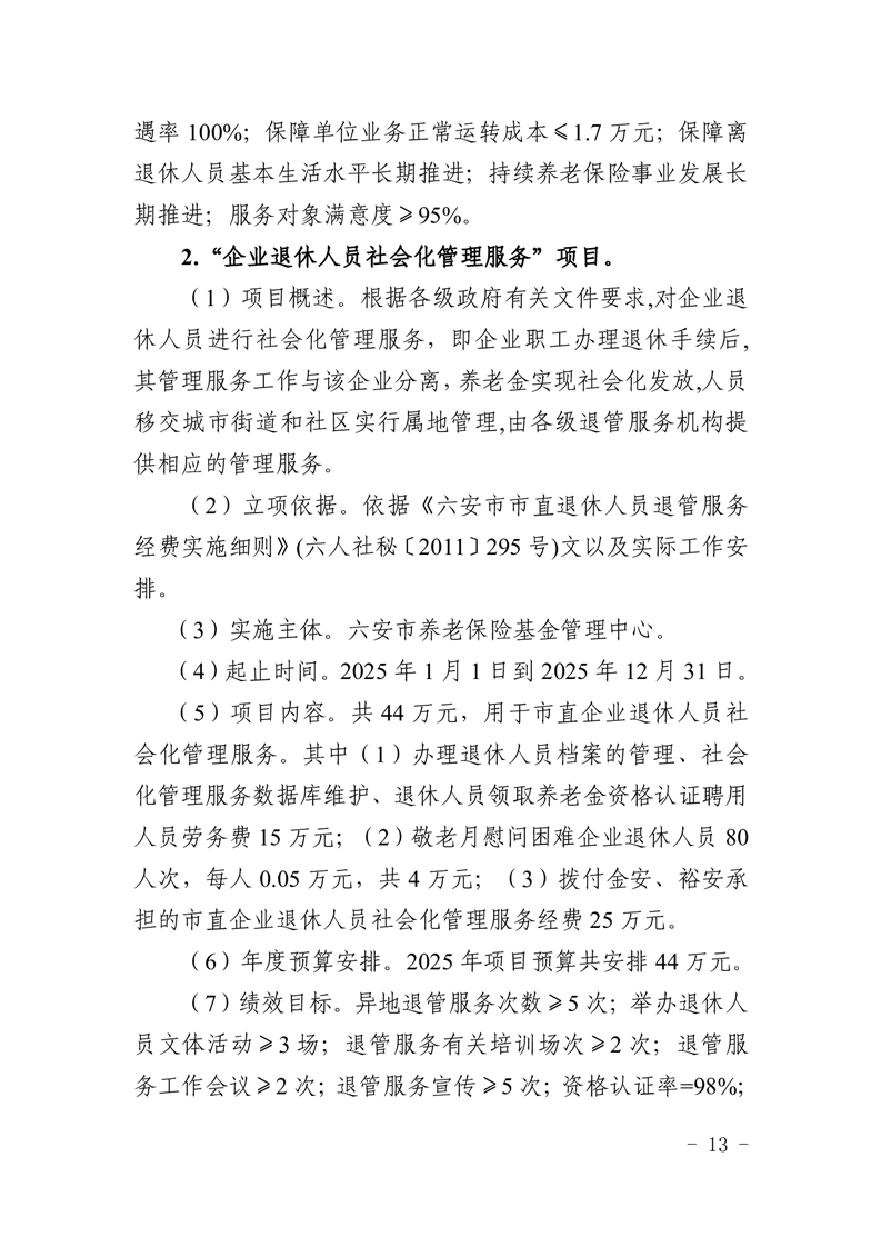
表十四、项目支出绩效目标表.pdf

标签:
扫一扫在手机打开当前页
打印
关联信息
站点地图

政务资讯

信息公开

办事服务

互动交流

人社服务

网站导航

市直部门网站
适老化无障碍服务
主办单位:六安市人力资源和社会保障局
办公地址:六安市佛子岭路人力资源大厦
联系电话:0564-12333(人社7×24小时服务热线)、0564-3378133(窗口)、0564-3370305(办公室)、0564-3337677(劳动监察举报电话)
皖ICP备12000320号-5 网站标识码:3415000063皖公网安备皖公网安备 34150202000119号
本站已支持IPV6访问 站点地图