3615
浏览
1
回复
关于六安市“人才新政15条”的咨询
留言时间:2021-08-15 22:18:10
来源:12345网络渠道
浏览次数:3615
| 受理单位: | 市人社局 | 处理状态: | [已办结] |
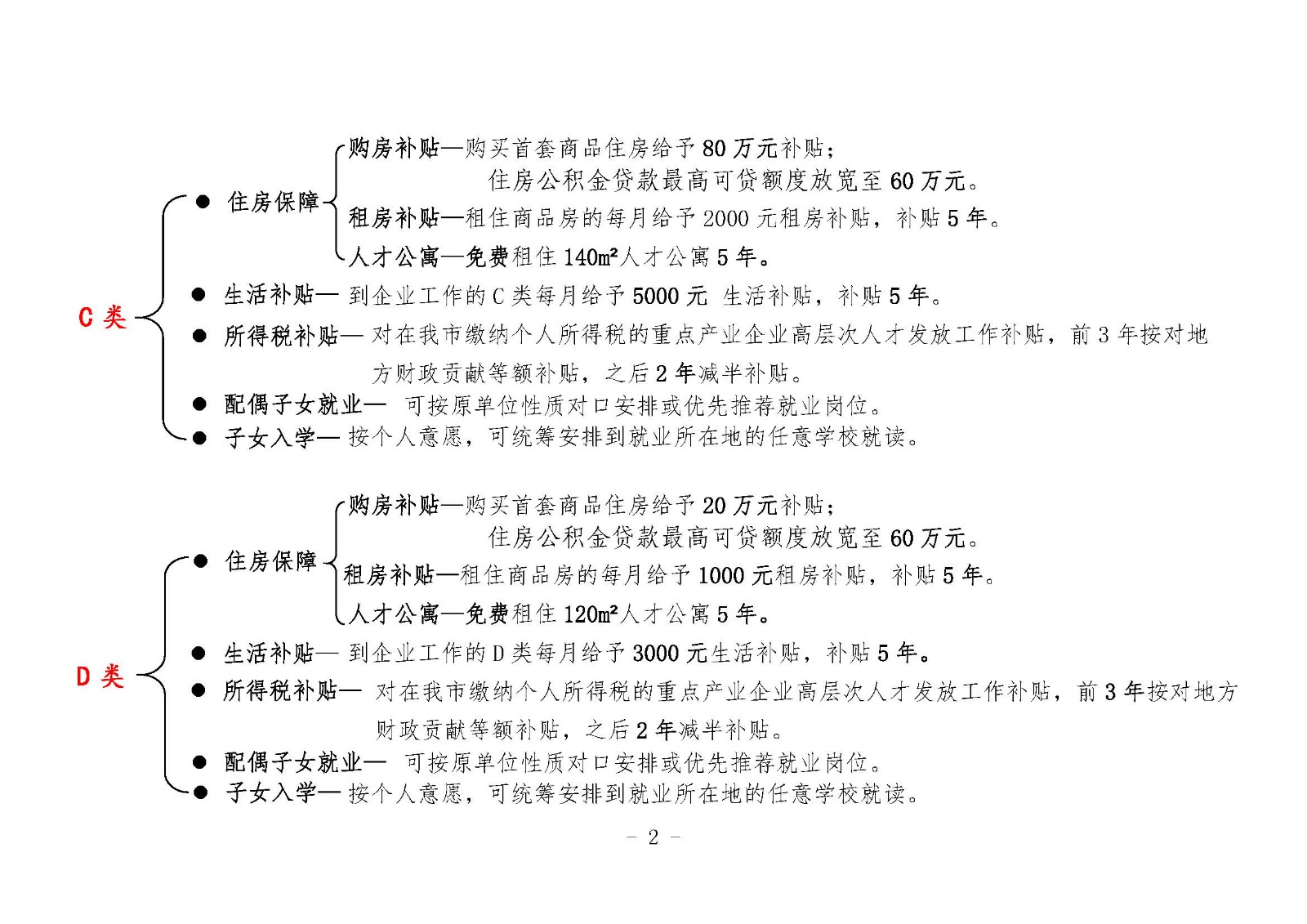
尊敬的六安市人社局工作人员: 您好!我最近看到六安市为引进人才出台的一系列人才新政,对此非常感兴趣。由于对有些政策存在些许疑问,特来咨询: 1. 首先我想咨询下,今年三月份出台的”人才新政15条“中的高层次人才中的A、B、C、D四类高层次人才的评价标准是否对于高校引进的博士同样适用?或者说入职皖西学院的博士是否可以依政策认定为C类高层次人才? 2. 对于人才新政图解中的高层次人才(A、B、C、D 四类)—安居“皋城”中的C类人才中的购房补贴为购买首套商品住房给予80 万元补贴这一项对于高校引进博士是否同样适用? 3. 对于人才新政图解中的急需紧缺人才(人才目录内)—引才“入皋”中的博士一类中的购房补贴为购买首套商品住房给予10 万元购房补贴一项和高层次人才政策中的C类购买首套商品住房给予80 万元补贴这一项相冲突吗?高层次人才政策中的C类对应的人才类型中同样包含博士,同时急需紧缺人才中的人才类别中同样对应博士时,为何二者对于首套房的购房补贴差异如此巨大?对于博士在购买首套商品住房时政策上是就高享受?还是两者都可以叠加享受? 如能帮助解惑,本人将不胜感激! 真诚地期待您的回复! 祝好
市人社局
回复单位:市人社局
发表于:2021-08-23 17:17:06
网友您好!留言收悉,现答复如下:根据《进一步吸引高校毕业生等人才在六安就业创业支持重点产业发展若干政策》(六发[2021]14号)文件,本政策所称高层次人才、急需紧缺人才等人才是指2021年1月1日及之后来我市重点产业企业全职工作的高层次人才,符合急需紧缺人才目录的博士、硕士和全日制本科毕业生。感谢您对人社工作的关心与支持!如有不清楚的地方,请联系市人社局相关科室,联系电话:0564-3379851。
智能问答
皖公网安备 34150202000119号