关于印发《六安市推进“企业职工退休一件事一次办”工作方案》的通知
各县区人力资源社会保障局、医疗保障局、数据资源管理局、各住房公积金管理部:
现将《六安市推进“企业职工退休一件事一次办”工作方案》印发给你们,请结合实际工作认真贯彻执行。
六安市人力资源和社会保障局 六安市医疗保障局
六安市数据资源管理局 六安市住房公积金中心
2023年3月3日
六安市推进“企业职工退休一件事一次办”
工作方案
为贯彻落实党的二十大精神,根据《关于印发<安徽省推进“企业职工退休一件事一次办”工作方案>的通知》(皖人社秘〔2022〕253号)文件要求,实现我市“企业职工退休一件事一次办”,为广大企业和参保人员提供更加便捷、更富效率、更有温度的经办服务,结合工作实际,制定本方案。
一、工作思路
以习近平新时代中国特色社会主义思想为指导,坚持以人民为中心的发展思想,聚焦企业和参保人员普遍关注的退休相关业务办理问题,通过信息互通、数据资源共享,突出业务系统与政务服务平台对接应用,按照“基本事项+”和“试点+推广”的工作思路,变退休业务“多地多窗多次”办理为“一地一窗一次”联办,进一步提升行政效能,提高广大企业和参保人员办事的体验感和获得感。
二、服务范围及内容
对符合在六安市范围内申领企业职工基本养老金的参保人员,将基本养老金待遇申领(含提前退休、退职)、退休职工基本医疗保险在职转退休、退休职工住房公积金提取服务事项,实行一件事一次办理。
三、办理渠道及流程
(一)线下一窗受理。企业和参保人员通过参保地退休业务申报窗口等根据个人实际同步申办基本养老金待遇申领(含提前退休、退职)、退休职工基本医疗保险在职转退休、退休职工住房公积金提取服务事项,并填写《“企业职工退休一件事一次办”申请表》(附件1),勾选需要一次办的服务事项,实现“一套材料、一次提交”,受理窗口人员受理后及时将材料申请表及相关材料交养老保险行政部门审批退休。养老保险行政部门审批退休后,将审批结果第一时间传递至医保、公积金部门,医保、公积金部门依据审批结果办理退休职工基本医疗保险在职转退休、退休职工住房公积金提取等服务事项。
(二)线上一网通办。数据资源部门根据服务事项业务部门工作需求,在安徽政务服务网开通“企业职工退休一件事一次办”申请受理模块,线上公布服务事项名称、办事流程、服务电话等,优化安徽政务服务网功能模块,根据办理需求推送至相关单位,实现“一次登录、群众点键、数据跑路、全网通办”。企业和参保人员可通过登录安徽政务服务网线上办理“企业职工退休一件事一次办”事项。
四、工作步骤
(一)2023年3月底前,各县区制定完善本县区“企业职工退休一件事一次办”实施方案或具体举措,确保实现企业职工基本养老金待遇申领(含提前退休、退职)、职工基本医疗保险在职转退休、退休职工住房公积金提取服务事项一次办。
(二)2023年12月底前,聚焦群众需求,拓展一次办服务事项范围,精简申报材料和办理流程,逐步将人社系统内的工伤保险待遇补差、失业保险金停发、解除劳动用工备案等纳入一次办服务事项。鼓励各县区创新工作思路,相关服务事项可先期试点,条件成熟后逐步推广。
(三)2025年12月底前,参保职工退休相关业务在安徽政务服务网上,实现“网上一端受理、材料一次提交、流程时限最优”,将“企业职工退休一件事”推广为“职工退休一件事”,相关服务事项覆盖机关事业单位参保人员。
五、工作要求
一是加强组织领导,形成工作合力。各有关部门要建立跨部门协同推进机制,切实加强组织领导,建立工作协调机制,细化工作举措,优化经办服务。
二是突出日常监督,强化责任考核。落实对“企业职工退休一件事一次办”跟踪问效,对工作推进不及时、落实不到位、企业和参保人员反映问题突出的,给予通报批评,并在企业职工基本养老保险市对县级政府考核中予以体现。
三是加大宣传力度,持续总结提升。各部门要充分利用门户网站、新媒体、实体办理窗口等途径,多渠道宣传,确保“企业职工退休一件事一次办”落地实施。
附件:1.企业参保职工退休“一件事一次办”申请表
2.企业参保职工退休“一件事一次办”流程图
附件1
企业职工退休“一件事一次办”申请表(2023版)
|
单位名称 |
|
单位 地址 |
|
代办人 |
|
联系电话 |
|
|
|
服务事项名称 |
需要 |
所需材料 |
||||||
|
必需 提供 |
依申请提供 |
|||||||
|
职工正常退休 |
□ |
参保单位办理职工退休手续的请示、职工本人社会保障卡 |
1.有职工人事档案的:《拟退休(退职)人员申请表》、职工人事档案。 |
|||||
|
职工提前退休(退职) |
□ |
《拟退休(退职)人员申请表》、职工人事档案、提前退休公示材料、特殊工种提前退休申请书、因病或非因工伤残完全丧失劳动能力鉴定书。 |
||||||
|
职工医疗保险在职转退休 |
□ |
无需材料 |
||||||
|
退休职工住房公积金提取 |
□ |
无需材料 |
||||||
|
承诺提交的所有材料真实、合法、有效。并承诺对因提交虚假材料引发的后果承担相应法律责任。如有重复领取待遇的,按有关政策、法规处理。
代办人:(签名) 年 月 日 |
||||||||
注:1.本表供参保单位申报职工退休使用,由法人单位代办人填写。
2.申报多项业务时,存在重复申报资料的,仅需提交一份。
企业职工退休“一件事一次办”申请表(2023版)
|
申请人 |
|
居民身份证号码 |
|
联系 地址 |
|
联系 电话 |
|
|
|
服务事项名称 |
需要 |
所需材料 |
||||||
|
必需 提供 |
依申请提供 |
|||||||
|
职工正常退休 |
□ |
本人社会保障卡(代办另需提供代办人身份证件) |
1.有职工人事档案的:《拟退休(退职)人员申请表》、职工人事档案。 |
|||||
|
职工提前退休(退职) |
□ |
《拟退休(退职)人员申请表》、职工人事档案、提前退休公示材料、特殊工种提前退休申请书、因病或非因工伤残完全丧失劳动能力鉴定书。 |
||||||
|
职工医疗保险在职转退休 (参保人员在职转退休) |
□ |
无需材料 |
||||||
|
退休职工住房公积金提取 |
□ |
无需材料 |
||||||
|
承诺提交的所有材料真实、合法、有效。并承诺对因提交虚假材料引发的后果承担相应法律责任。如有重复领取待遇的,按有关政策、法规处理。
申请人/代办人:(签名) 年 月 日 |
||||||||
注:1.本表供灵活就业人员退休使用,由本人或代办人填写。
2.申报多项业务时,存在重复申报资料的,仅需提交一份。
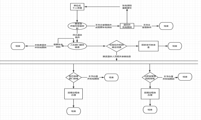
附件2
企业职工退休“一件事一次办”流程图

智能问答

皖公网安备 34150202000119号