OA登录
老人专区
标签库
运行情况
本站搜
一网搜
智能问答
首 页
政务资讯
信息公开
办事服务
互动交流
人社服务
首页
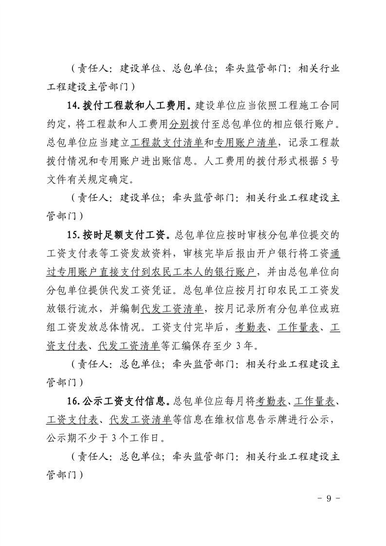
>
政务公开
> 市人社局
>
重点领域公开
>
根治欠薪
索
引
号:
11341400559206499Q/202212-00039
组配分类:
根治欠薪
发布机构:
市人社局
主题分类:
成文日期:
暂无
发文日期:
2022-12-12 18:45
文 号:
关
键
词:
名 称:
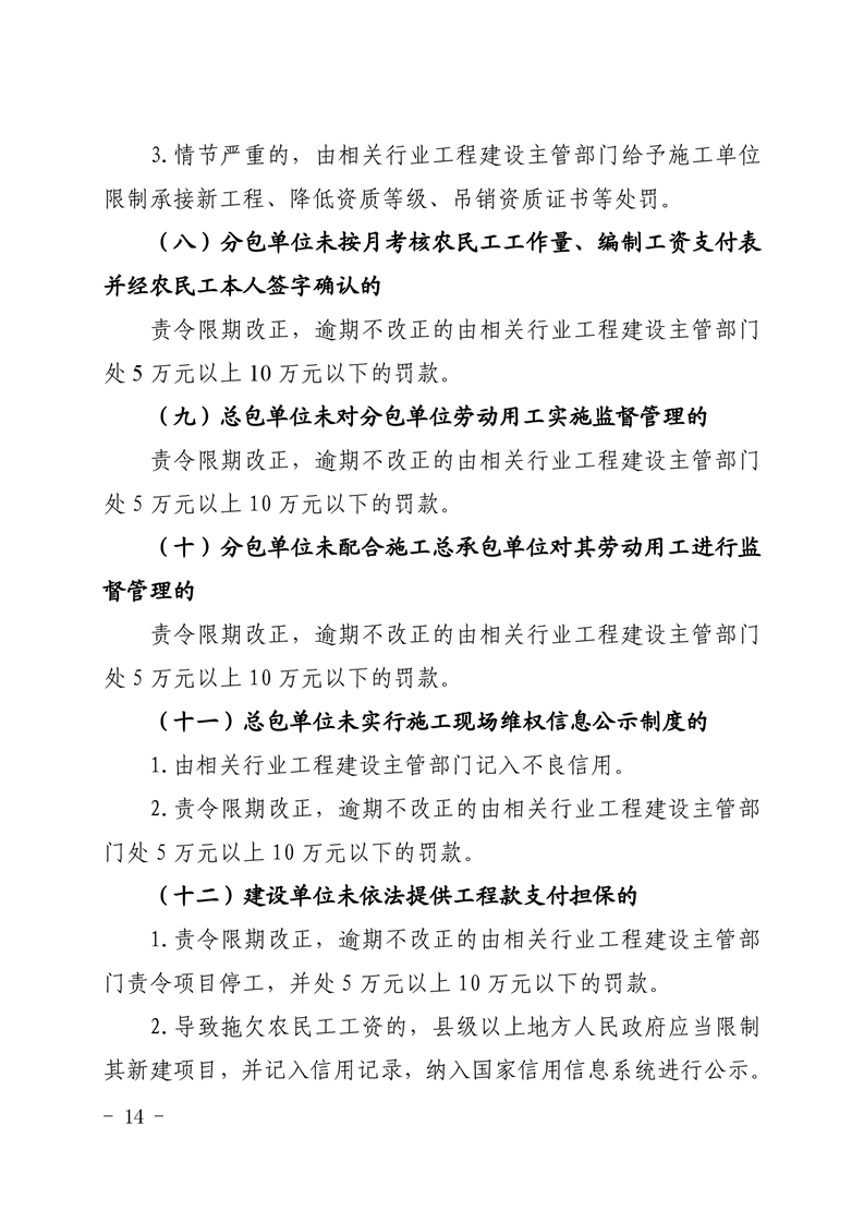
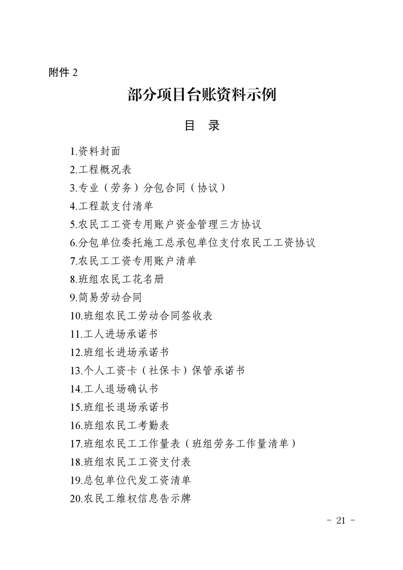
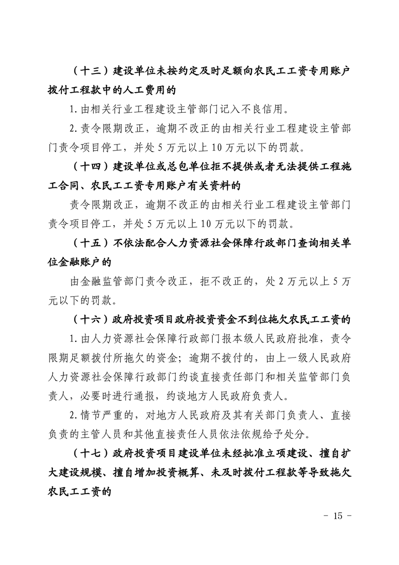
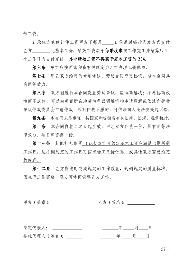
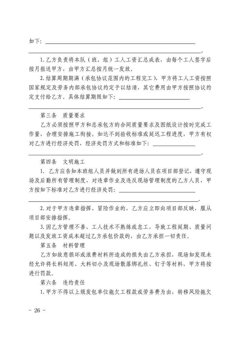
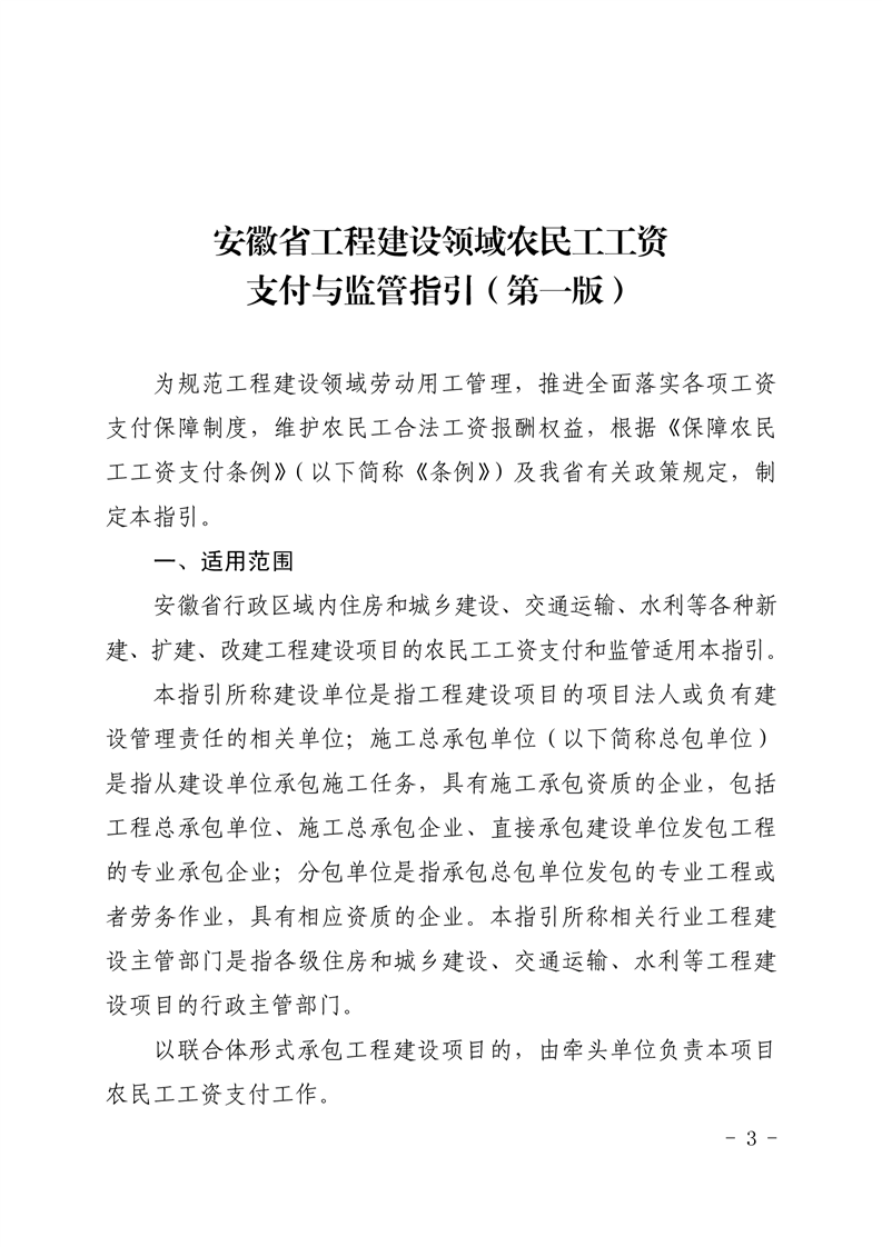
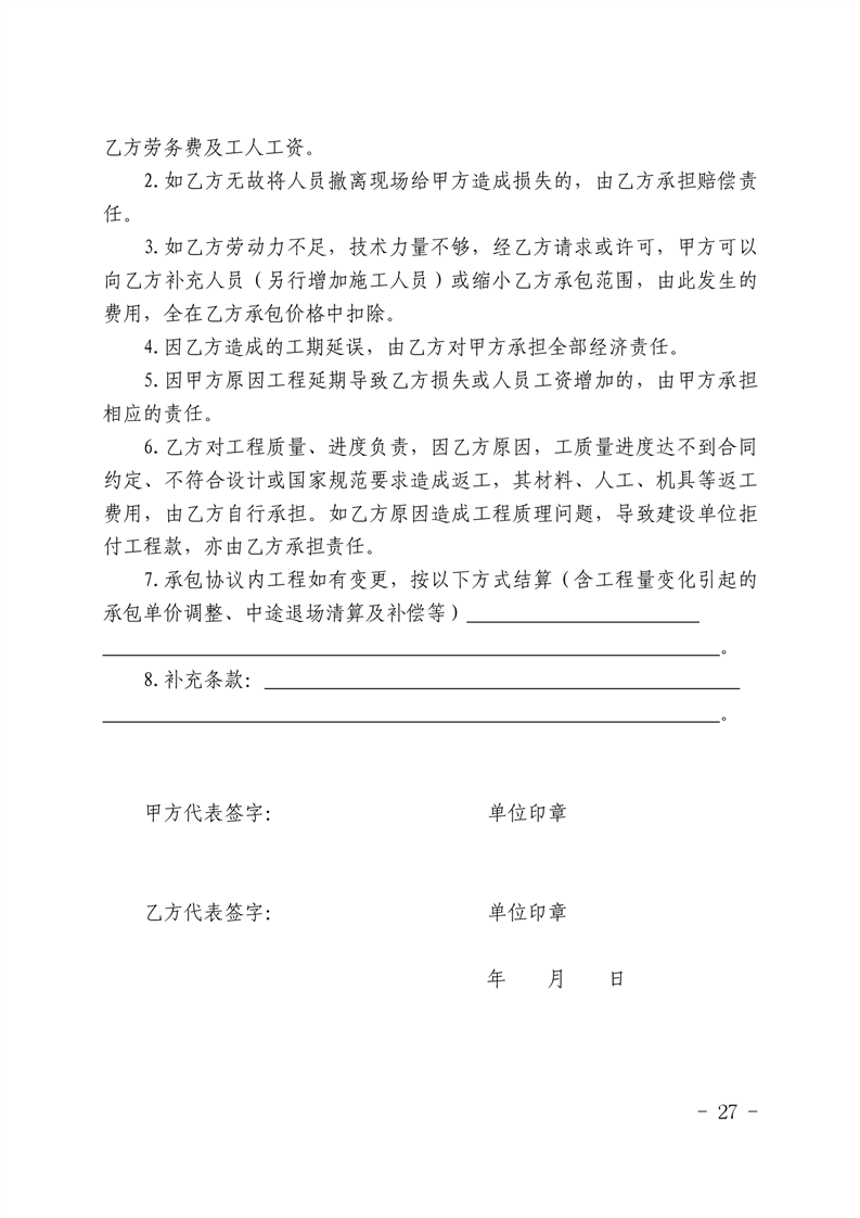
关于印发<安徽省工程建设领域农民工工资支付与监管指引(第一版)>的通知
索
引
号:
11341400559206499Q/202212-00039
组配分类:
根治欠薪
发布机构:
市人社局
主题分类:
成文日期:
暂无
发文日期:
2022-12-12 18:45
文 号:
关
键
词:
名 称:
关于印发<安徽省工程建设领域农民工工资支付与监管指引(第一版)>的通知
关于印发<安徽省工程建设领域农民工工资支付与监管指引(第一版)>的通知
浏览次数:
信息来源:市人社局
发布时间:2022-12-12 18:45
字号:
大
中
小
下载
我要纠错
打印
收藏
文件下载
政策咨询
如果您对该政策文件有疑问,可以点击“
我要问
”在线咨询,也可以拨打上方的电话咨询相关部门,或者拨打市长热线:0564-12345。
打印